
Нова підвіска для пікапів Ford
Поки що нічого офіційного немає, але нова заявка на патент натякає на те, як власники можуть легко перетворити своїх робочих конячок на більш потужні та практичні вантажівки 6x6.
Читайте також: Ford таємно змінив свій логотип
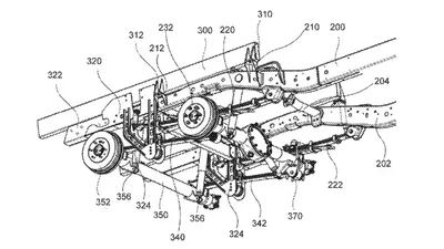
Патент, поданий до Бюро патентів і торгових марок США (USPTO), був опублікований 12 вересня цього року та описує комплект подовжувачів підвіски, що кріпиться болтами до існуючої підвіски вантажівки Ford. Доступні креслення зображують осі з шістьма вушками, які, здається, схожі на ті, що використовуються на F-150. Це не обов’язково означає, що патент спрямований на найпопулярніший продукт Ford, хоча це може бути натяком на те, над чим зараз працює автовиробник для своєї лінійки вантажівок, оскільки пікапи конкретно згадуються в описі патенту.
Основною особливістю цього патенту, який було подано 25 квітня минулого року, є можливість додати до вантажівки третю вісь. Однак ще цікавіше те, що ця додаткова вісь може бути оснащена електродвигуном і невеликою акумуляторною батареєю, яка перетворює її на ведучу вісь. По суті, ця модернізація перетворить вантажівку 4x4 на вантажівку 6x6 із підтримкою плагін-гібрида.
Майте на увазі, що заявки на патенти не завжди означають, що автовиробник справді працює над серійною версією нової технології. У цьому конкретному прикладі всі гальма схожі на барабанні, а на веденій осі використовується кожух диференціала в стилі третього елемента, який Ford не використовує у своїх поточних вантажівках. Швидше за все, компанія просто намагається захистити одну або кілька частин цієї системи, але не всю систему.